No último capítulo do livro Traduzir com autonomia: estratégias para o tradutor em formação, Fábio Alves, um dos coautores, propõe um modelo didático do processo tradutório, no qual ele integra as estratégias de tradução que são discutidas ao longo do livro. Neste post, apresentarei uma adaptação livre do modelo de Alves, pensando especificamente nos recursos estratégicos que de fato estão disponíveis para os cacdistas.
Alves desenvolve seu modelo de processo tradutório partindo do modelo do teórico alemão Frank Könings, o qual divide as atividades de tradução em dois blocos: o Bloco Automático e o Bloco Reflexivo. O Bloco Automático corresponde à primeira etapa do processo tradutório, na qual as Unidades de Tradução (UTs) já têm, para o tradutor, uma equivalência preestabelecida – ou seja, são tradutíveis automaticamente. O Bloco Reflexivo, por sua vez, é a segunda parte do processo, na qual o tradutor precisa recorrer à reflexão para traduzir as UTs restantes.
Considerando esse um modelo simplista, Alves propõe um modelo mais complexo, composto de sete etapas: automatização, bloqueio processual, apoio interno, apoio externo, combinação de apoios interno e externo, priorização e omissão de informações e, finalmente, aperfeiçoamento do texto de chegada. Como o cacdista não pode passar pelas etapas que incluem qualquer apoio externo, por não haver possibilidade de consultas durante a prova, apresento aqui comentários direcionados sobre as etapas propostas por Alves.
Em tradução, sabemos que não existe sempre equivalência um para um entre os itens lexicais dos pares linguísticos – se a equivalência sempre existisse, o processo tradutório se resumiria à substituição de uma palavra do texto de partida por uma palavra equivalente no texto de chegada, e a tradução seria simétrica e reversível. Essas equivalências automáticas, as quais são objeto da primeira fase do modelo de Alves, a Automatização, são, na verdade, uma parcela bem pequena da totalidade das UTs.
Quando o tradutor não encontra uma equivalência automática para uma UT, ele passa a operá-la no que Könings chama de Bloco Reflexivo. Entretanto, se por falta de competência linguística ou tradutória o tradutor não conseguir fazer essa operação, ele chega ao que Alves chama de Bloqueio Processual: nesse caso, o tradutor é levado ou à eliminação da UT do processo tradutório ou até, por vezes, à interrupção de todo o processo.
Para evitar o bloqueio tradutório, é essencial ter consciência das estratégias de tradução, as quais serão usadas no Bloco Reflexivo. Para o cacdista, isso significa estratégias de Apoio Interno, ou seja, “as operações mentais que envolvem os conhecimentos prévios do tradutor”. Nesse sentido, quando o tradutor utiliza como apoio conhecimentos já disponíveis sobre a UT, ele usa a memória; quando ele não tem esses conhecimentos prévios, recorre a mecanismos inferenciais (ver post sobre subsídios internos).
Na etapa de Priorização e Omissão de Informações, o tradutor toma decisões inter-relacionando texto, língua de partida e língua de chegada. Nessa etapa, o tradutor se questiona, por exemplo, sobre questões culturais e idiomáticas. Alves dá exemplos bastante elucidativos, mencionando algumas soluções de tradução para a seguinte frase:
“Sixteen years had Miss Taylor been in Mr Woodhouse’s family, less a governess than a friend.”
Alves conta que um tradutor optou por traduzir less a governess than a friend como “mais como amiga que como governanta”, para que o texto de chegada ficasse mais compreensível; outro preferiu traduzir Miss como “Dona”, e não como “Senhorita”, fazendo assim uma adequação do título, pensando na possível idade da personagem – e na consistência do texto de chegada.
Na etapa final, de Aperfeiçoamento do Texto de Chegada, o processo tradutório é revisado e as UTs consideradas insatisfatórias são aperfeiçoadas.
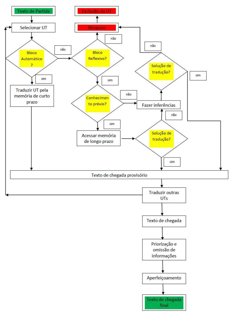
Preocupado com a didática da tradução e em oferecer uma opção metodológica para o treinamento de tradutores, a qual tivesse como base uma abordagem cognitiva, Alves propõe um modelo de processo tradutório. O modelo de Alves pode ser visualizado clicando aqui, porém proponho neste post um modelo livremente adaptado, tendo em mente especificamente as etapas que um cacdista pode percorrer na terceira fase:

Assim como no modelo de Alves, aqui os retângulos são etapas do processo tradutório, enquanto que os losangos são momentos de tomada de decisão – por isso estão acompanhados pelas alternativas “sim” ou “não”. Após a tomada da decisão, a seta indica a continuidade do processo.
Dou um exemplo de passos em um processo tradutório segundo esse modelo. Primeiramente, o candidato escolhe a UT que pretende traduzir. Então, pergunta-se se pode operá-la no Bloco Automático – ou seja, se a UT pode ser automaticamente traduzida, sem reflexão. Se sim, a tradução é efetuada e passa-se à próxima UT. Se não, passa a operá-la no Bloco Reflexivo. Se ela se encontrar em sua memória de longo prazo, a tradução é efetuada e passa-se à próxima UT; se não, o candidato tentará processar inferências locais e globais para tentar chegar a uma solução de tradução. Se chegar a uma solução, a tradução é efetuada e passa-se à próxima UT. Se não, o processo tradutório fica bloqueado até que a UT seja eliminada – ou brevemente deixada de lado (pode ser que a continuidade do texto ajude a recuperar a memória de longo prazo ou mesmo a processar inferências). No caso da possibilidade de uma solução de tradução, a UT é traduzida em um texto de chegada provisório – provisório porque não está completo e porque, após a tradução da totalidade das UTs, passará pelos processos de priorização e omissão de informações e de aperfeiçoamento.
É claro que esse modelo não tem a intenção, como ressalta Alves, de ser uma descrição de como se dá o processo tradutório em termos piscolinguísticos; a ideia é apresentar alguns possíveis caminhos que podem percorrer um tradutor em formação. Apesar de, da forma como está descrito, esse processo parecer ser longo e complexo demais para tarefas que os cacdistas normalmente procuram concluir em menos de uma hora, muitas dessas operações são realizadas quase que instantaneamente, principalmente por candidatos com um pouco mais de experiência em tradução. Assim, o modelo permite visualizar de forma organizada os processos psicolinguísticos envolvidos no processo tradutório, os quais podem ser desenvolvidos com exercícios de tradução e devem ser usados conscientemente nas tarefas da terceira fase.
Cheers!

Olá! No livro de sua co-autoria, “Traduzir com autonomia”.